Our Specialty

AI-Powered Accounting Automation

Connect your business systems directly to your accounting software - eliminating manual data entry forever.

?? The Problem: Manual Data Entry

Sound familiar?

  • ? Staff manually entering sales from POS into QuickBooks
  • ? Membership payments tracked in Excel, then re-keyed into accounting
  • ? Online orders requiring manual invoice creation
  • ? Reports delayed because data isn't current
  • ? Errors from manual data entry
  • ? Hours wasted on tasks a computer could do

? The Solution: AI Agent Automation

Our AI agents automatically handle the data flow:

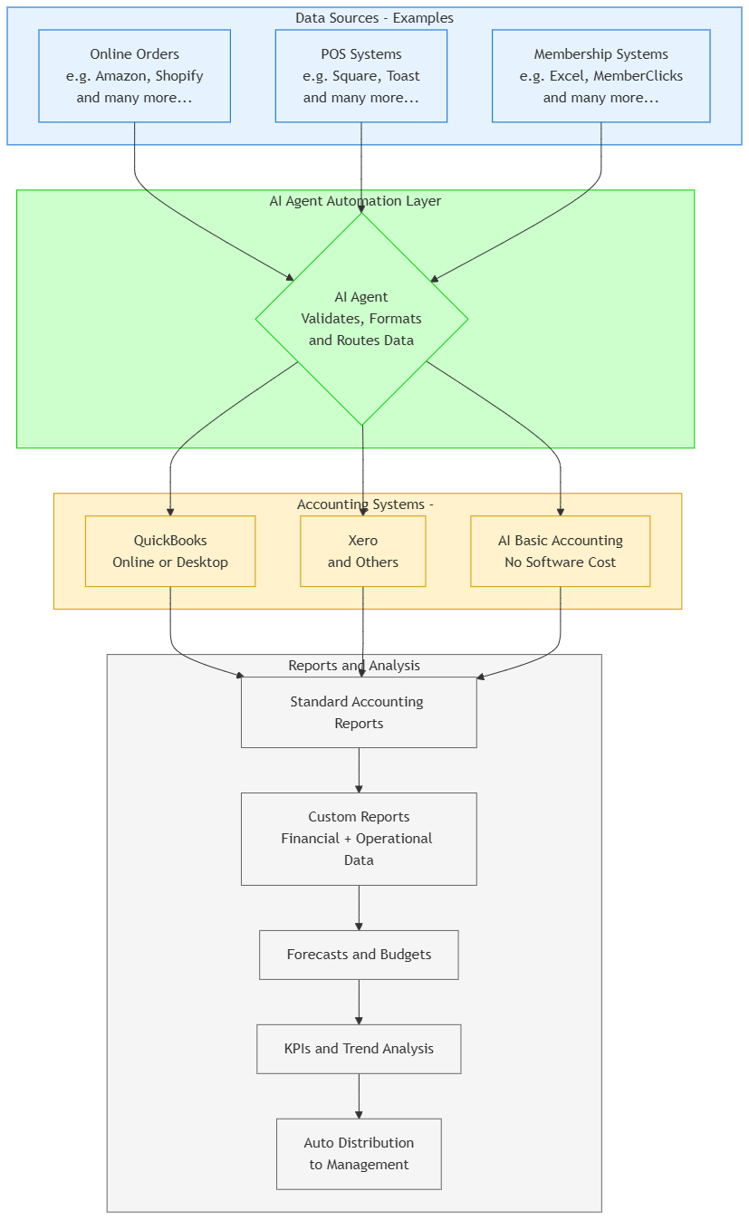
Accounting Automation Diagram showing data flow from POS, Online Orders, and Membership systems through AI Agent to Accounting System and Reports
?
Capture Data Automatically

From POS, online orders, membership systems

?
Validate and Format

AI ensures data is accurate before posting

?
Post to Accounting

Direct integration with QuickBooks, Xero, or our AI Basic system

?
Generate and Distribute Reports

Automated reporting on your schedule

?? Systems We Integrate

?? Not limited to these examples! We can find a way to integrate with virtually any system. The systems below are just common examples - if you have a different system, just ask!
?? Online Ordering
Examples include:
  • • Amazon Seller
  • • GloriaFood
  • • Shopify
  • • WooCommerce
  • • Square Online
  • • Many more...
?? POS Systems
Examples include:
  • • Square
  • • Toast
  • • QuickBooks POS
  • • Clover
  • • Lightspeed
  • • Many more...
?? Membership Systems
Examples include:
  • • Excel / Google Sheets
  • • Elks CLMS
  • • MemberClicks
  • • Wild Apricot
  • • MemberPlanet
  • • Many more...

?? Accounting Systems Supported

Common examples - we can work with most accounting systems

QuickBooks
Online & Desktop
Xero
Cloud Accounting
AI Basic Accounting
Built-in, No Cost!
Your System?
Just ask us!

?? AI Basic Accounting System

Don't have accounting software? Don't need one!

Our AI Agent includes a built-in basic accounting system - perfect for small organizations that don't need the complexity (or cost) of QuickBooks or Xero.

  • No monthly software fees - significant cost savings
  • Simple and focused - only what you actually need
  • Custom reports included - tailored to your organization
  • Perfect for small non-profits, clubs, and simple businesses
??

Save $300+/year

vs QuickBooks subscription

?? Custom Reports and Analysis

"If you can imagine it, we can build it."

Standard accounting software gives you standard reports. But what if you need more?

Combine Financial + Operational Data
  • Revenue per car washed
  • Cost per member served
  • Profit by event or activity
Advanced Analysis
  • Forecasts and budget comparisons
  • KPIs and trend analysis
  • Automated alerts for anomalies
Automated Report Distribution

Reports automatically generated and distributed to management on your schedule - daily, weekly, or monthly. Timely reports help management make better decisions.

?? Why Choose Us

??

CPA Background

Unlike typical tech consultants, I understand accounting - debits, credits, GL structure, reconciliation, and reporting.

??

Technical Expertise

I build the automation myself - no handoff to developers who don't understand your accounting needs.

?

Proven Experience

Substantial experience integrating accounting systems with other business processes.

?? Our Process

The first step is to analyze, understand, and if necessary, simplify your workflow. Then we design and implement the automation.

1
Analyze

Understand your current workflow

2
Simplify

Identify improvement opportunities

3
Design

Create the automation plan

4
Implement

Build and test the solution

5
Support

Train your team and provide ongoing help

Result: Faster, more accurate accounting data means timely reports that help management make better decisions.

Ready to Automate Your Accounting Workflow?

Start with our $100 Workflow Analysis. We'll analyze your current process and show you exactly how automation can save you time and money.

Get $100 Workflow Analysis Contact Us